邮箱登录
English
关于我们
医院动态
眼科医疗
专家介绍
科研管理
继续教育
研究生培养
眼科进修
住院医师规范化培养
预防保健与防盲
专题栏目
医院简介
医院简介
发展历程
发展历程
就医须知
就医流程
医保须知
住院须知
其它须知
便民信息
地理位置
门诊分布
住院分布
官方微博
官方微博
预约挂号
预约挂号
医院讯息
学习贯彻党的二十届四中全会精神中央宣讲团报告会在津举行
锚定目标真抓实干 用心用情守护健康——党的二十届四中全会在全市卫生健康行业广大党员干部群众中引发热烈反响
党的二十届四中全会公报一图速览
2025年提高抗微生物药物认识周丨立即行动:守护当下 保障未来
中国共产党第二十届中央委员会第四次全体会议公报
照片新闻
我院召开新冠肺炎疫情防控工作推动会
武清一村支部书记疫情防控期间擅离职守并参与赌博,被撤职
房租、融资、纳税 我市惠企“组合拳” 招招实打实
疾控专家张颖:别叫我网红,该停的停!
连线对话我市新冠肺炎治愈出院患者:是什么让这位大男孩的肺腑之言感人至深?
视频新闻
视光中心
医学验光,科学配镜—天津眼科验配中心视光专业篇
第五届全国道德模范候选人-市眼科医院张敬民
天津市眼科医院社区服务直通车
社区直通车:《光明大巴进湖南》
临床科室
斜视与小儿眼科
白内障治疗中心
玻璃体视网膜疾病治疗科
激光视力矫正中心
眼眶病眼整形科
青光眼科
眼表疾病科-含角膜病
综合一部-眼外伤专业
中西医结合眼科
眼病急救中心
视光中心
低视力康复科
整形与皮肤美容科
临床麻醉科
技术科室
临床眼科药学-药剂科
视功能检查科
检验科
医学影像科
特色专业
斜视弱视防治
白内障手术
近视眼手术
玻璃体与视网膜疾病
青光眼防治
糖尿病眼疾疾病
眼眶-眼整形
验光配镜
眼科检查与治疗
眼科检查与治疗
专家列表
专家列表
科研动态
科研动态
眼科研究所
眼科研究所
继续教育
继续教育
继续教育新闻
继续教育新闻
继续教育图片
继续教育图片
视频
视频
国内国际眼科会议
国内国际眼科会议
眼科情报信息
眼科情报信息
相关政策
相关政策
导师介绍
导师介绍
重要通知
重要通知
进修概况及须知
进修概况及须知
斜视与小儿眼科进修班
斜视与小儿眼科进修班
屈光手术中心进修班
屈光手术中心进修班
眼前节进修班
眼前节进修班
眼眶病眼外伤进修班
眼眶病眼外伤进修班
眼眶病眼整形进修班
玻璃体视网膜病进修班
玻璃体视网膜病进修班
视光中心进修班
视光中心进修班
麻醉科和视功能检查进修班
视功能检查进修班
麻醉科进修班
基地介绍
基地介绍
培训政策
培训政策
报考招录
报考招录
新闻快讯
新闻快讯
眼科社区服务
关于直通车
群众眼中的直通车
媒体眼中的直通车
爱眼知识
爱眼知识
专题介绍
创先争优
“吃空饷”问题举报
小型设备采购及维修意向公告
全国爱眼日
人才招聘
首页
>>
国内国际眼科会议
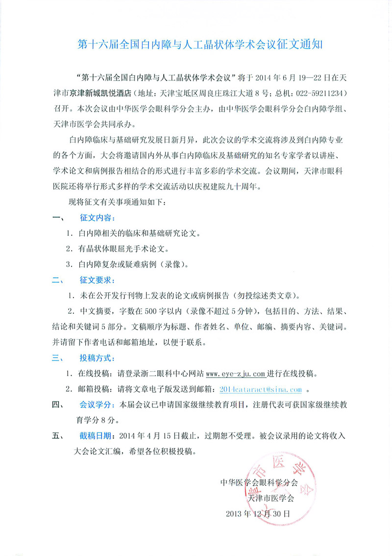
第十六届全国白内障与人工晶状体学术会议征文通知
作 者:
admin
发布时间:
2014-03-25 15:34:52
最新征文通知!